Przerobka tylnych swiatel - kompletne schematy
Moderatorzy: mcgan, Pavulon_, stang232, celibad, pluzz, Rezor
-
caniggia
- Stowarzyszenie MKP
- Posty: 3868
- Rejestracja: 2008-12-19, 15:05
- Model: Mustang GT 4.6 Turbo
- Silnik: V8 4.6
- Kolor: satin silver
Przerobka tylnych swiatel - kompletne schematy
czesc
w koncu udalo mi sie przygotowac kompletny schemat przerobek swiatel tylnych wraz z przerobka SJB, mysle ze nikomu wiecej sie juz nie spali. Rozmowa byla w roznych tematach, teraz bedzie wszystko w jednym miejscu.
Przerobka daje efekt taki:
" onclick="window.open(this.href);return false;
choc mozna ja wykorzystac do zrobienia innych wariantow.
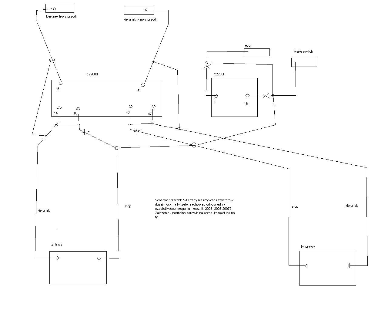
Przerobka SJB dla wariantu normalne zarowki w kierunkach przednich, tak aby nie uzywac rezystorow duzej mocy, cala przerobka jest bezposrednio przy dwoch wtyczkach SJB oraz bezposrednio przy lampach. Zalaczylem kilka schematow w zaleznosci od wariantu.
Nowsze sterowniki sa na tylne lampy przygotowane pod ledy, sprawdzic mozna przed przerobka, jak wlozymy zarowki led na tyl, powinny mrugac normalnie.
Tu opisuje wersje przed 2008 z normalnymi z przodu i LED z tylu:
wyjscie z SJB na prawy tył (dwa przewody od prawego i srodkowego odblasku odpowiadajace za stop/kierunek trzeba zmostkowac do przedniego prawego kierunkowskazu,
z tego samego mostka pociagnac kable do kierunkowskazow tylnych.
to samo z lewa strona.
czyli pin 41 wtyczka C2280d (wyjscie prawy kierunek przod) zmostkowac z pinami 40 i 47 w tej samej wtyczce. kable z pinow 40 i 47 idace do tylnych swiatel obciac i wykorzystac do puszczenia jednym sygnalu stop, drugim kierunku.
pin 46 wtyczka C2280d(wyjscie lewy kierunek przod) zmostkowac z pinami 14 i 18 w tej samej wtyczce, kable z pinow 14 i 18 idace do tylnych swiatel obciac i wykorzystac do puszczenia jednym sygnalu stop, drugim kierunku.
stop (jezeli ledy to bezp., jak nie to przez przekaznik) z trzeciego stopu, tylko teraz trzeba zrobic taki myk, zeby odlaczyc sygnal stop z sjb, odlaczyc sygnal stop pomiedzy sjb a ECU, i bezposrednio puscic sygnal z czujnika stop do ledow na tyl i do ECU. Do ECu tez musi isc sygnal STOP do wylaczenia tempomatu, co prawda jest drugi wylacznik tempomatu przy stop, ale dziala awaryjnie przy duzo mocniejszym nacisnieciu.
EDIT,To nie dotyczy modelu 2008 i 2009, nie trzeba odcinać stopu.
sygnal do ECU to pin 4 wtyczka C2280h, powrot z czujnika stop to pin 16 wtyczka C2280h.
dla jasnosci, obcinamy kable z pina 4, pina 16, laczymy je razem i dopinamy do nich tylne swiatla stop.
Korzystalem ze schematu 2005 rok, zanim zaczniemy przerobke, nalezy sprawdzic czy na tych samych pinach w nowszych rocznikach sa odpowiednie sygnaly zeby miec pewnosc. w 2006 sa te same, 2008 tez.
lampy tylne:
sumarycznie - mam teraz 6x postoj, 6x 2stop 2x przeciwmgielne - jak wlaczaja sie, to wylaczaja stop na srodkowym, wsteczne zostalo na miejscu. na srodkowym jak wlacza sie kierunek, to rozlacza na niej postoj i stop (funkcja samej zarowki).
elementy uzyte 6x opornik 330ohm (aby zrobic wieksza roznice w natezeniu pomiedzy postojem a stopem), 2x opornik 120ohm (do zarowki nowej, aby wyrownac natezenie do pozostalych - jest jasniejsza), 8xdioda prostownicza, 2 razy przekaznik od odlaczania stopu na srodku. Postojowe nalezy podlaczyc z tylnych obrysowych, bo tam sterownik nie sprawdza zarowek.
caniggia
w koncu udalo mi sie przygotowac kompletny schemat przerobek swiatel tylnych wraz z przerobka SJB, mysle ze nikomu wiecej sie juz nie spali. Rozmowa byla w roznych tematach, teraz bedzie wszystko w jednym miejscu.
Przerobka daje efekt taki:
" onclick="window.open(this.href);return false;
choc mozna ja wykorzystac do zrobienia innych wariantow.
Przerobka SJB dla wariantu normalne zarowki w kierunkach przednich, tak aby nie uzywac rezystorow duzej mocy, cala przerobka jest bezposrednio przy dwoch wtyczkach SJB oraz bezposrednio przy lampach. Zalaczylem kilka schematow w zaleznosci od wariantu.
Nowsze sterowniki sa na tylne lampy przygotowane pod ledy, sprawdzic mozna przed przerobka, jak wlozymy zarowki led na tyl, powinny mrugac normalnie.
Tu opisuje wersje przed 2008 z normalnymi z przodu i LED z tylu:
wyjscie z SJB na prawy tył (dwa przewody od prawego i srodkowego odblasku odpowiadajace za stop/kierunek trzeba zmostkowac do przedniego prawego kierunkowskazu,
z tego samego mostka pociagnac kable do kierunkowskazow tylnych.
to samo z lewa strona.
czyli pin 41 wtyczka C2280d (wyjscie prawy kierunek przod) zmostkowac z pinami 40 i 47 w tej samej wtyczce. kable z pinow 40 i 47 idace do tylnych swiatel obciac i wykorzystac do puszczenia jednym sygnalu stop, drugim kierunku.
pin 46 wtyczka C2280d(wyjscie lewy kierunek przod) zmostkowac z pinami 14 i 18 w tej samej wtyczce, kable z pinow 14 i 18 idace do tylnych swiatel obciac i wykorzystac do puszczenia jednym sygnalu stop, drugim kierunku.
stop (jezeli ledy to bezp., jak nie to przez przekaznik) z trzeciego stopu, tylko teraz trzeba zrobic taki myk, zeby odlaczyc sygnal stop z sjb, odlaczyc sygnal stop pomiedzy sjb a ECU, i bezposrednio puscic sygnal z czujnika stop do ledow na tyl i do ECU. Do ECu tez musi isc sygnal STOP do wylaczenia tempomatu, co prawda jest drugi wylacznik tempomatu przy stop, ale dziala awaryjnie przy duzo mocniejszym nacisnieciu.
EDIT,To nie dotyczy modelu 2008 i 2009, nie trzeba odcinać stopu.
sygnal do ECU to pin 4 wtyczka C2280h, powrot z czujnika stop to pin 16 wtyczka C2280h.
dla jasnosci, obcinamy kable z pina 4, pina 16, laczymy je razem i dopinamy do nich tylne swiatla stop.
Korzystalem ze schematu 2005 rok, zanim zaczniemy przerobke, nalezy sprawdzic czy na tych samych pinach w nowszych rocznikach sa odpowiednie sygnaly zeby miec pewnosc. w 2006 sa te same, 2008 tez.
lampy tylne:
sumarycznie - mam teraz 6x postoj, 6x 2stop 2x przeciwmgielne - jak wlaczaja sie, to wylaczaja stop na srodkowym, wsteczne zostalo na miejscu. na srodkowym jak wlacza sie kierunek, to rozlacza na niej postoj i stop (funkcja samej zarowki).
elementy uzyte 6x opornik 330ohm (aby zrobic wieksza roznice w natezeniu pomiedzy postojem a stopem), 2x opornik 120ohm (do zarowki nowej, aby wyrownac natezenie do pozostalych - jest jasniejsza), 8xdioda prostownicza, 2 razy przekaznik od odlaczania stopu na srodku. Postojowe nalezy podlaczyc z tylnych obrysowych, bo tam sterownik nie sprawdza zarowek.
caniggia
Ostatnio zmieniony 2013-12-19, 22:40 przez caniggia, łącznie zmieniany 1 raz.
- tomec
- Forumowicz
- Posty: 182
- Rejestracja: 2009-06-10, 22:25
- Model: Shelby GT
- Silnik: V8 4.6
- Kolor: performance white
- Kontakt:
Przymierzam sie do przerobki swiatel. Ledy juz zakupilem
Chce z przodu postojowki i kierunki zrobic LED i caly tyl na LEDach
Poki co na probe wlozylem LED z przodu, efekt taki ze postojowka raz mignie i nie swieci a kierunek miga szybko.
Czy w takim razie z przodu tez trzeba dokladac oporniki i do postojowek i do kierunkow zeby dzialaly prawidlowo?
Auto z 2007 roku
Dzieki za porady i pomoc
Chce z przodu postojowki i kierunki zrobic LED i caly tyl na LEDach
Poki co na probe wlozylem LED z przodu, efekt taki ze postojowka raz mignie i nie swieci a kierunek miga szybko.
Czy w takim razie z przodu tez trzeba dokladac oporniki i do postojowek i do kierunkow zeby dzialaly prawidlowo?
Auto z 2007 roku
Dzieki za porady i pomoc
-
caniggia
- Stowarzyszenie MKP
- Posty: 3868
- Rejestracja: 2008-12-19, 15:05
- Model: Mustang GT 4.6 Turbo
- Silnik: V8 4.6
- Kolor: satin silver
czesc, poczytaj troche wyzej, postojowki tylne musisz brac z obrysowek, bo tam nie ma kontroli obciazenia. w normalnym miejscu jak podepniesz led na postoj, sterownik wykrywa ze nie ma zarowki i odlacza prad. Rob wszystko tak, zeby nie bylo opornikow, bo to nie potrzebne grzejniki.
Z kierunkowskazami zalezy ktory rocznik, nowsze akceptuja ledy (jest wyzej tez napisane),
w starszych niestety jak dasz ledy na przod to bedziesz musial dac oporniki na tyl, jak zostawisz zwykle, to da sie oszukac sterownik podlaczajac oryginalne kable z tylu pod przednie. Wszystko na schematach wyzej.
Pozdro.
Z kierunkowskazami zalezy ktory rocznik, nowsze akceptuja ledy (jest wyzej tez napisane),
w starszych niestety jak dasz ledy na przod to bedziesz musial dac oporniki na tyl, jak zostawisz zwykle, to da sie oszukac sterownik podlaczajac oryginalne kable z tylu pod przednie. Wszystko na schematach wyzej.
Pozdro.
- tomec
- Forumowicz
- Posty: 182
- Rejestracja: 2009-06-10, 22:25
- Model: Shelby GT
- Silnik: V8 4.6
- Kolor: performance white
- Kontakt:
Czy pewnie nie unikne uzycia opornikow. Skoro kierunkowskaz miga szybciej po zmianie tylko przedniej zarowki na LED, to gdy i z tylu beda same LEDy bede musial obciazyc je opornikiem. a postojowki przednie, tak samo jak tylne zasilane z obrysowek.
Schematy oczywiscie sa bardzo pomocne. Dopytuje sie, bo chce wszystko dobrze przygotowac sobie i zrobic za jednym zamachem calosc
Dzieki za porady
Schematy oczywiscie sa bardzo pomocne. Dopytuje sie, bo chce wszystko dobrze przygotowac sobie i zrobic za jednym zamachem calosc
Dzieki za porady
-
caniggia
- Stowarzyszenie MKP
- Posty: 3868
- Rejestracja: 2008-12-19, 15:05
- Model: Mustang GT 4.6 Turbo
- Silnik: V8 4.6
- Kolor: satin silver
nie, najmniejsze takie zwykle male, tam nie ma duzego pobory, kilka miliamper.
Kup sobie najlepiej po jednym 100,200,300,400 omow i dopasujesz doswiadczalnie.
U jak jak dopasowalem tylne zeby rowno swiecily na postoju to 450ohm na ta dwukolorowa zarowke wyszlo i tyle mysle bedzie Tobie potrzebne.
z tylu to zalezy jakie masz 2 pozostale, u mnie po 330ohm bylo potrzebne zeby byla roznica /stop/postoj i zeby rowno swiecily.
Kup sobie najlepiej po jednym 100,200,300,400 omow i dopasujesz doswiadczalnie.
U jak jak dopasowalem tylne zeby rowno swiecily na postoju to 450ohm na ta dwukolorowa zarowke wyszlo i tyle mysle bedzie Tobie potrzebne.
z tylu to zalezy jakie masz 2 pozostale, u mnie po 330ohm bylo potrzebne zeby byla roznica /stop/postoj i zeby rowno swiecily.
- tomec
- Forumowicz
- Posty: 182
- Rejestracja: 2009-06-10, 22:25
- Model: Shelby GT
- Silnik: V8 4.6
- Kolor: performance white
- Kontakt:
Światła przerobione 
Parę godzin to zajęło (mi i bratu), ale efekt końcowy zadowalający.
Założone LEDy z przodu (dwukolorowe do kierunskowskazów i te małe W5W)
oraz z tyłu dwukolorowe LED do kierunków i w pozostałe lampy jednokolorowe LED
wszystkie LEDy z V-LEDS
Przeróbka na bazie schematów caniggia (dzięki, były bardzo przydatne!). Zrobiliśmy jednak trochę inaczej. Z przodu dołożone rezystory po pare kiloomów, wtedy postój świeci i kierunek miga normalnie.
przeróbka tyłu zrobiona tak, że wszystki modyfikacje zostały zrobione tylko bezpośrednio przy SJB. Nie cieliśmy nic przy samych lampach. Od SJB do lamp idzie wystarczająca ilość przewodów.
Przeciwmgielne mam załączane z oryginalnego włącznika przednich, bo mój Shelby takowych nie posiada.
Cała przeróbka bez użycia mocno obciążających rezystorów, więc mam nadzieję że SJB to zniesie ze spokojem
Myślę tylko jeszcze jednak o wsadzeniu HIDow z przodu, bo teraz zwykle zarowki wygladaja paskudnie przy postojowkach LED
Dzięki jeszcze raz za wszystki porady, podpowiedzi i pomoc

Parę godzin to zajęło (mi i bratu), ale efekt końcowy zadowalający.
Założone LEDy z przodu (dwukolorowe do kierunskowskazów i te małe W5W)
oraz z tyłu dwukolorowe LED do kierunków i w pozostałe lampy jednokolorowe LED
wszystkie LEDy z V-LEDS
Przeróbka na bazie schematów caniggia (dzięki, były bardzo przydatne!). Zrobiliśmy jednak trochę inaczej. Z przodu dołożone rezystory po pare kiloomów, wtedy postój świeci i kierunek miga normalnie.
przeróbka tyłu zrobiona tak, że wszystki modyfikacje zostały zrobione tylko bezpośrednio przy SJB. Nie cieliśmy nic przy samych lampach. Od SJB do lamp idzie wystarczająca ilość przewodów.
Przeciwmgielne mam załączane z oryginalnego włącznika przednich, bo mój Shelby takowych nie posiada.
Cała przeróbka bez użycia mocno obciążających rezystorów, więc mam nadzieję że SJB to zniesie ze spokojem
Myślę tylko jeszcze jednak o wsadzeniu HIDow z przodu, bo teraz zwykle zarowki wygladaja paskudnie przy postojowkach LED
Dzięki jeszcze raz za wszystki porady, podpowiedzi i pomoc
-
paytoplay
- Forumowicz
- Posty: 404
- Rejestracja: 2009-05-04, 00:08
- Silnik: V6 3.7
- Kolor: Sterling Grey
- Kontakt:
tak na szybkości napiszę że dziś kupiłem ledy na allegro, wpakowalem wszystkie 6 na tył i świecą normalnie, migacze działają z normalną szybkością i nie widze żeby coś było nie tak - działają jak zwykłe żarówki. To normalne ? nie powinno mi coś gasnąc po jednym mrugnięciu? Dodam że przednie postojówki mam podłączone pod ringi ccfl , a obrysówki nietknięte- może to ma jakiś wpływ na to że tak sie dzieje ? chyba ze to normalne i ja sie doszukuje problemu na siłęcaniggia pisze:czesc, poczytaj troche wyzej, postojowki tylne musisz brac z obrysowek, bo tam nie ma kontroli obciazenia. w normalnym miejscu jak podepniesz led na postoj, sterownik wykrywa ze nie ma zarowki i odlacza prad. Rob wszystko tak, zeby nie bylo opornikow, bo to nie potrzebne grzejniki.
Z kierunkowskazami zalezy ktory rocznik, nowsze akceptuja ledy (jest wyzej tez napisane),
w starszych niestety jak dasz ledy na przod to bedziesz musial dac oporniki na tyl, jak zostawisz zwykle, to da sie oszukac sterownik podlaczajac oryginalne kable z tylu pod przednie. Wszystko na schematach wyzej.
Pozdro.
czy przy takiej zamianie zarówek na ledy jest możliwośc ze spale SJB? czy to raczej dziala w drugą stronę, w momencie kiedy na kablach jest za duże obciążenie ?
z góry dzięki za info i pozdr.
Bart
-
paytoplay
- Forumowicz
- Posty: 404
- Rejestracja: 2009-05-04, 00:08
- Silnik: V6 3.7
- Kolor: Sterling Grey
- Kontakt:
cannigia, jako laik mam kilka pytań bo zacząłem to rozkminiac na własną rękę a nigdy nic przy samochodzie nei zrobiłem i nie wiem czy czegos eni z..bałem ![Kwadratowy :]](./images/smilies/splash.gif)
pierwsze co do oznaczeń:
C2280d - nigdzie ani na tych wtyczkach ani na tym całym SJB nie znalazłem takiego oznaczenia, ale może ja ślepy jestem - nie wykluczam, doszedłem do wniosku ze to musi być to co w linku poniżej w żółtym kółku:
http://picasaweb.google.com/bardt.dreis ... 8425098690
jeżeli to nie to to jestem debilem i pociąłem instalacje bez sensu
, ale myślę ze trafiłem bo odcinając te przewody odpowiedzialne za kierunkowskazy , bo te przestały skutecznie działac ![Kwadratowy :]](./images/smilies/splash.gif)
teraz mam pytanie co znaczy zmostkowac piny 40, 41 i 47?
http://picasaweb.google.com/bardt.dreis ... 5098678834
ja jako lamer próbowałem każdej konfiguracji łączenia przewodów - ale tylko coś takiego jak na schemacie poniżej dało jako taki efekt , jak łącze trzy przewody to podczas kierunku zaczyna mi migotac ring:
(tych górnych celowo nei oznaczałem bo juz nie pamietam który jest który, a robiłem to jak bylo dosc ciemno wiec sprawdzę jutro ... )
http://picasaweb.google.com/bardt.dreis ... 2677301778
jedyne co wydaje mi się dziwne to dwa sterczące przewody od pinów od strony wtyczki, z którymi nei wiem co zrobic, zakleic
? i zostaje mi jeden kabel do tylniego klosza - rozumiem ze do niego bede mial podlaczyc stopy ( ale moze zle kombinuje
)
na chwilę obecną sytuacja wygląda tak, że mam z tyłu w dwóch komorach każdego klosza działające pozycje, a w jednym kierunkowskaz. Nie mam stopów, ale rozumiem, że mam to pociągnąc ze srodkowego, tylko tu pojawia sie kolejne pytanie, która wtyczka to jest C2280h, bo też nigdzie tych oznaczeń nie mogę znaleźc.
jak ktos ma jakies porady co dalej bo jutro zabieram sie za podlaczenie stopu to bede wdzięczny - i czy to co zrobiłem jest bezpieczne dla tego całego SJB czy cos popierdziliłem
?
z góry dzieki wielkie i pozdro
pierwsze co do oznaczeń:
C2280d - nigdzie ani na tych wtyczkach ani na tym całym SJB nie znalazłem takiego oznaczenia, ale może ja ślepy jestem - nie wykluczam, doszedłem do wniosku ze to musi być to co w linku poniżej w żółtym kółku:
http://picasaweb.google.com/bardt.dreis ... 8425098690
jeżeli to nie to to jestem debilem i pociąłem instalacje bez sensu
teraz mam pytanie co znaczy zmostkowac piny 40, 41 i 47?
http://picasaweb.google.com/bardt.dreis ... 5098678834
ja jako lamer próbowałem każdej konfiguracji łączenia przewodów - ale tylko coś takiego jak na schemacie poniżej dało jako taki efekt , jak łącze trzy przewody to podczas kierunku zaczyna mi migotac ring:
(tych górnych celowo nei oznaczałem bo juz nie pamietam który jest który, a robiłem to jak bylo dosc ciemno wiec sprawdzę jutro ... )
http://picasaweb.google.com/bardt.dreis ... 2677301778
jedyne co wydaje mi się dziwne to dwa sterczące przewody od pinów od strony wtyczki, z którymi nei wiem co zrobic, zakleic
na chwilę obecną sytuacja wygląda tak, że mam z tyłu w dwóch komorach każdego klosza działające pozycje, a w jednym kierunkowskaz. Nie mam stopów, ale rozumiem, że mam to pociągnąc ze srodkowego, tylko tu pojawia sie kolejne pytanie, która wtyczka to jest C2280h, bo też nigdzie tych oznaczeń nie mogę znaleźc.
jak ktos ma jakies porady co dalej bo jutro zabieram sie za podlaczenie stopu to bede wdzięczny - i czy to co zrobiłem jest bezpieczne dla tego całego SJB czy cos popierdziliłem
z góry dzieki wielkie i pozdro
Bart
-
paytoplay
- Forumowicz
- Posty: 404
- Rejestracja: 2009-05-04, 00:08
- Silnik: V6 3.7
- Kolor: Sterling Grey
- Kontakt:
nie mogłem znaleźć tej wtyczki C2280h
, wiec znalazłem w tej C2280d kabel od stopu w tylniej klapie i podpiąłem do niego dwa ledy na tyle, tak żeby robiły za stopy
tylko nei wiem czy to jest bezpieczne w sumie bo po to chyba to SJB sie omija żeby go nie zjarać
?
Generalnie to docelowo chciałbym zeby to u mnie wyglądało jak u Cannigi, wiec chciałbym miec 6 stopów, tylko podpinac 6 ledów pod to srodkowe swiatło stopu bez omijania SJB to chyba juz przegięcie
?
Prosze, jesli ktos wie która to jest ta wtyczka do ominięcia tego SJB to niech pomoże bo ja naprawdę lamerem jestem
. Stopy niby mam juz osobno, kierunki też osobno, tylko to wygląda teraz dość żałośnie bo mam taki schemat:
stop|kierunek|pozycja ______ pozycja|kierunek|stop
teraz mam takie pytanie po pierwsze chce trzy pozycje, wiec jesli na obrysówkach eni ma kontroli napięcia to chce sie dostac do obrysówek, ale dzis patrzylem jak to zrobic i za chiny nie wiem jak sie tam do nich dostac... ale rozumiem ze mam sie do nich podpiąc z pozycjami, na tych lampach, na których ich nei mam. Co do Stopów to chetnie chciałbym zeby bylo ich jak najwiecej, ale boje sie podpinac tyle zarówek pod to biedne swiatło w klapie, chyba ze ledy sa tak nieszkodliwe ze na luzaku tak mozna? Da sie tak Czy muszę omijac to SJB jednak
jakby ktos mogł pomóc albo miał jakies cenne rady będę wdzięczny
pozdrawiam,
P.S nie chce zaśmiecać tematu, wiec może to gdzieś przenieść, tylko nie wiem gdzie![Kwadratowy :]](./images/smilies/splash.gif)
Generalnie cykam jakieś fotki zeby potem moze to gdzies wsadzic dla takich lamusów jak ja, którzy ni cholery na elektryce/elektronice sie nei znaja, schematów nei potrafią czytać, ale chcieliby samemu przerobic sobie lampy
, wiec chcialbym nie zjarac swojego SJB zeby ta pomoc miała jakikolwiek sens ![Kwadratowy :]](./images/smilies/splash.gif)
dzieki i pozdro
Generalnie to docelowo chciałbym zeby to u mnie wyglądało jak u Cannigi, wiec chciałbym miec 6 stopów, tylko podpinac 6 ledów pod to srodkowe swiatło stopu bez omijania SJB to chyba juz przegięcie
Prosze, jesli ktos wie która to jest ta wtyczka do ominięcia tego SJB to niech pomoże bo ja naprawdę lamerem jestem
stop|kierunek|pozycja ______ pozycja|kierunek|stop
teraz mam takie pytanie po pierwsze chce trzy pozycje, wiec jesli na obrysówkach eni ma kontroli napięcia to chce sie dostac do obrysówek, ale dzis patrzylem jak to zrobic i za chiny nie wiem jak sie tam do nich dostac... ale rozumiem ze mam sie do nich podpiąc z pozycjami, na tych lampach, na których ich nei mam. Co do Stopów to chetnie chciałbym zeby bylo ich jak najwiecej, ale boje sie podpinac tyle zarówek pod to biedne swiatło w klapie, chyba ze ledy sa tak nieszkodliwe ze na luzaku tak mozna? Da sie tak Czy muszę omijac to SJB jednak
jakby ktos mogł pomóc albo miał jakies cenne rady będę wdzięczny
pozdrawiam,
P.S nie chce zaśmiecać tematu, wiec może to gdzieś przenieść, tylko nie wiem gdzie
Generalnie cykam jakieś fotki zeby potem moze to gdzies wsadzic dla takich lamusów jak ja, którzy ni cholery na elektryce/elektronice sie nei znaja, schematów nei potrafią czytać, ale chcieliby samemu przerobic sobie lampy
dzieki i pozdro
Bart